Responsible exploration is about behavioural change. PDAC's efforts to improve industry performance are aimed at catalyzing change by supporting members in their environmental, social and governance capabilities, and helping companies maximize the contribution that the mineral industry can make to sustainable development around the world.

In the ever-evolving landscape of the mining industry, transparency is not just a best practice—it's a necessity. For junior mining companies, clear communication about operations, financials, and environmental impacts fosters trust with investors, stakeholders, and the communities they serve. Transparency ensures that all parties have access to crucial information, which can mitigate risks and encourage informed decision-making.

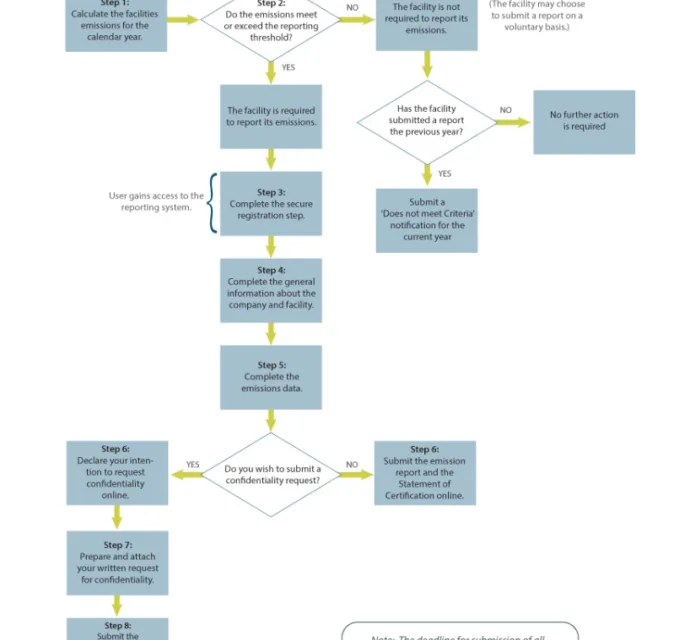
Moreover, government regulations require companies that meet specific thresholds to provide accurate information about their resource estimates, supply chains, and environmental management strategies. 

In a sector where public perception can significantly influence success, embracing transparency can enhance a company’s reputation, attract investment, build lasting partnerships, and pave the way for sustainable growth.

Ensuring that communities benefit from exploration and mining is crucial for companies to maintain their social licence to operate. PDAC collaborated with civil society to propose legislation in Canada that mandates the disclosure of resource revenue payments by companies connected to Canada, leading to the Extractive Sector Transparency Measures Act.

Financial actors are recognizing the importance of assessing the social, environmental, and governance aspects of mineral exploration and development. Their ability to link access to capital with sustainability performance is contingent upon companies disclosing adequate information. This is why PDAC supports an initiative by the Canadian Institute for Mining, Metallurgy and Petroleum to improve disclosure of environmental and social issues by companies producing National Instrument 43-101 reports. PDAC remains actively engaged with various Government of Canada departments and NGO's on transparency and disclosure initiatives.

The Sustainability Program aims to facilitate multi-stakeholder dialogue and peer-learning on key issues related to responsible exploration and mining.
The Sustainability Program features presentations and dialogue that examine the innovative ways in which mineral exploration and mining companies are working to improve their sustainability performance, presenting challenges and successes, as well as lessons learned. 

Topics discussed at the Sustainability Program are both current and critical to the continued improvement of the performance in the industry.

SP RACE1054
Social sustainability is integral to ensuring human rights, equality, and diversity are respected in our practices. We commit to impactful community engagement, fostering an inclusive society for all.
Screenshot 2024 10 10 164253

Community Engagement

At PDAC, we are dedicated to fostering positive community engagement in mineral projects through robust advocacy efforts. We believe that meaningful collaboration between mining companies and local communities is essential for sustainable development. Our work focuses on promoting transparent communication, addressing community concerns, and ensuring that the voices of local stakeholders are heard and valued. By facilitating dialogue and providing resources, we aim to empower communities to actively participate in decision-making processes, leading to mutually beneficial outcomes that prioritize social, environmental, and economic well-being.

Getty Images 1132123971

Gender, Diversity & Inclusion

You may hear the terms diversity and inclusion being used more commonly in day-to-day life. The private sector is vital in fostering inclusive and safe environments for all. Shareholders, investors, and employees support this belief, leading to significant benefits for companies that embrace EDI in their practices and workplace cultures.

In 2016, the mineral sector employed 403,000 individuals in Canada, roughly 1 in 45 Canadian jobs. While women account for 48% of the workforce, they comprise only 16% of the mineral labour force. Bridging the gender gap in the mineral industry is critical to addressing the human capital, health & safety, and longevity issues faced under the current industry climate. From the boardroom to the project site, the mineral industry can improve gender equality.

PDAC is dedicated to promoting gender diversity and inclusion in the mineral industry through various initiatives and projects. In 2018, PDAC established a Diversity and Inclusion Working Group to inform its efforts in this area.

Social sust banner 01

Human Rights

Businesses have an important role to play in respecting human rights, as articulated in the ground-breaking work done by John Ruggie and his team when they put together the UN Guiding Principles on Business and Human Rights (UNGP). Respecting Human Rights is one of eight key pillars of PDAC’s principles and guidance notes, a resource that dates back to 2009 and continues to be a pillar of PDAC’s current advocacy efforts. 

As the voice of Canada’s mineral exploration and development industry, PDAC has a longstanding commitment to responsible exploration, including improving environmental performance.

To encourage and support members in their efforts to improve environmental performance and ultimately reduce their environmental impact, PDAC developed a detailed set of guidance in 2003 called Excellence in Environmental Stewardship (EES). The EES guidance is part of Driving Responsible Exploration, one of PDAC’s cornerstone corporate social responsibility (CSR) initiatives.

Role of the Mineral Industry in the move to a Low Carbon Future.

The mineral exploration and mining industry is central to Canada’s goal of moving towards a low carbon future. Critical minerals and metals are required for technologies and materials that will power clean growth in the transportation and energy sectors.

In particular, if Canada seizes the opportunity at hand, it has the potential to be the supplier of choice of these minerals and metals for other markets.

The World Bank has released a report on the role of the mineral industry in moving towards a low carbon future, “The Growing Role of Minerals and Metals for a Low Carbon Future.”

Canada is globally recognized for its rich biodiversity, diverse ecosystems, and natural resources. To give credit to those claims, Canada has an estimated 80,000 species; lands that cover almost 10,000,000 km2 ; and is home to over 40% of the world’s minerals and metals companies, which produce over 60 minerals and metals.

In December 2022, Canada hosted the United Nations Convention on Biological Diversity (CBD COP15) which saw nearly 200 countries adopting the Kunming-Montréal Global Biodiversity Framework (KMGBF). This framework outlines global goals to halt and reverse biodiversity loss by 2030 and maintain positive momentum such that by 2050 “biodiversity is valued, conserved, restored and wisely used.” Canada’s 2030 Nature Strategy sets targets for how Canada will implement the KMGBF domestically.

Habitat banking, environmental and species monitoring, and wildlife protection planning are proactive steps mineral exploration companies can take to play a vital role in mitigating the environmental impact of exploration activities and promoting biodiversity target acquisition.

In an era where environmental impacts are increasingly scrutinized, "greenwashing" has emerged as a significant concern. New provisions were added to the Competition Act to explicitly target misleadingly positive claims of environmental benefits from products, services, businesses, and business activities. 

While presenting a positive environmental profile is strategically advantageous for any company, the consequences of greenwashing and breaking commitments are amplified within the minerals industry. Every mineral exploration, development, and extraction-stage company that exists as a public issuer must legally disclose and communicate potential environmental impacts and mitigation efforts to the public regularly. Disclosure is heavily scrutinized and a lack of veracity in reporting creates material risk and potential loss of market value for public companies in the mineral industry.

PDAC has long been an advocate for the industry to improve its social, environmental and health & safety performance both at home and abroad. PDAC was the first industry association in the world to develop detailed guidance for companies on how to explore responsibly. 

This guidance - e3 Plus: A Framework for Responsible Exploration - is now known as Driving Responsible Exploration (DRE) and is available free of charge on our website.

Driving Responsible Exploration 1
PDAC takes pride in consistently improving its environmental stewardship. For PDAC 2026, we've elevated our commitment to sustainability, emphasizing both waste reduction and energy conservation.